Miami 23/06/2023 – Jimmy Rafael Zabala Riveras, un destacado experto en IA/ML con un amplia experiencia en Sistemas de Información y Analítica Empresarial, ha forjado una carrera distinguida aplicando IA a desafíos empresariales, notablemente a través de su metodología NUMELA, que integra neuromarketing y modelos predictivos para optimizar estrategias de monetización.
Con un enfoque técnico y orientado a resultados, Jimmy Rafael Zabala Riveras ha publicado un conjunto de guías de código detalladas que demuestran la aplicación de su metodología NUMELA (Neuromarketing Using Machine Learning for Effective Monetization Analytics) en cinco industrias clave: comercio electrónico, retail, servicios financieros, salud y educación. Estas guías, implementadas en Python con bibliotecas como Pandas, Scikit-learn, XGBoost y Matplotlib, integran modelos de machine learning avanzados y principios de neuromarketing para predecir comportamientos, optimizar estrategias de monetización y generar impacto empresarial tangible. A través de casos de uso basados en datasets reales de Kaggle, Zabala proporciona un marco replicable que combina precisión predictiva con insights de comportamiento, consolidando su experiencia como líder en inteligencia artificial aplicada a la toma de decisiones empresariales.
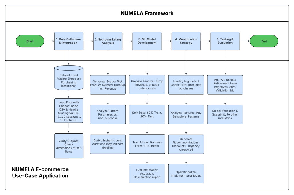
Las guías de NUMELA abordan desafíos específicos en cada industria con un enfoque estructurado en fases de recolección de datos, análisis exploratorio, desarrollo de modelos de machine learning y formulación de estrategias de monetización. En el caso de comercio electrónico, utilizando el Online Shoppers Purchasing Intention Dataset (12,330 registros), un modelo Random Forest Classifier logró una precisión del 89% en la predicción de intenciones de compra, con un F1-score de 0.94 para no compradores y 0.62 para compradores. La importancia de características como PageValues (0.357) y ProductRelated_Duration (0.090) permitió generar recomendaciones neuromarketing, como descuentos personalizados para usuarios con más de 1,000 segundos en páginas de productos y ofertas urgentes para compradores de fin de semana, proyectando un aumento en las tasas de conversión.

En retail, el Mall Customer Segmentation Data (200 registros) fue analizado con K-Means Clustering (k=5, Silhouette Score de 0.42), segmentando clientes en grupos de alto valor (Cluster 2: ingreso anual promedio de $86,100, puntaje de gasto de 81.53). Las estrategias incluyen campañas de productos premium para jóvenes gastadores y promociones económicas para segmentos conservadores, optimizando la retención y el gasto.
En servicios financieros, NUMELA se aplicó al BankChurners Dataset (10,127 registros) con un modelo XGBoost que alcanzó una precisión del 96% y un AUC de 0.989 en la predicción de abandono de clientes. Con una precisión de 0.99 y recall de 0.97 para clientes existentes, y 0.84 y 0.93 para clientes que abandonan, el modelo identificó características clave como Total_Trans_Ct y Avg_Trans_Value, recomendando mejoras en tarjetas premium para clientes leales y ofertas de reenganche como cashback para usuarios inactivos, proyectando una mayor retención de ingresos. En salud, el Medical Appointment No-Shows Dataset (11,053 registros) fue modelado con Gradient Boosting, logrando un 80% de precisión en la predicción de retención de pacientes. Aunque el modelo mostró limitaciones con un F1-score de 0.00 para no retornantes debido a desbalance de clases, identificó SMS_received y Age como predictores clave, proponiendo estrategias como recordatorios SMS quincenales para pacientes no contactados y programas personalizados para mayores de 40, optimizando la programación de citas y los ingresos por consultas. Finalmente, en educación, el Student Dropout and Academic Success Dataset (4,424 registros) utilizó XGBoost para predecir el abandono estudiantil con un 87% de precisión y un AUC de 0.916, con un recall de 0.76 para desertores. Las recomendaciones incluyen tutorías personalizadas para estudiantes con bajo Avg_units_per_semester y becas para estudiantes de alto rendimiento, proyectando $935,000 en ingresos anuales por retención para una institución de 4,424 estudiantes con una matrícula promedio de $5,000.

Desarrolladas por Zabala, un experto en inteligencia artificial y machine learning, estas guías reflejan un dominio profundo de técnicas de modelado predictivo y análisis de comportamiento. Cada caso de uso emplea herramientas robustas: Random Forest y XGBoost para clasificación supervisada en e-commerce, servicios financieros y educación; K-Means para segmentación no supervisada en retail; y Gradient Boosting junto con Logistic Regression para predicciones en salud. Las guías incluyen preprocesamiento avanzado, como codificación de variables categóricas con OneHotEncoder, manejo de desbalance de clases con scale_pos_weight en XGBoost, y visualizaciones de importancia de características con Matplotlib y Seaborn, asegurando interpretabilidad y replicabilidad. Las métricas de rendimiento, como el Silhouette Score en retail o el AUC en servicios financieros, demuestran la robustez de los modelos, mientras que las estrategias de monetización aprovechan insights neuromarketing, como triggers de urgencia en e-commerce o personalización basada en edad en salud, para maximizar el impacto empresarial.

El enfoque técnico de Zabala en NUMELA se extiende a la escalabilidad de las guías, diseñadas para adaptarse a datasets más grandes o entornos en tiempo real. Por ejemplo, la eficiencia computacional de XGBoost permite monitorear comportamientos de clientes en servicios financieros o estudiantes en educación de manera continua, mientras que la flexibilidad de K-Means en retail soporta segmentaciones en bases de datos masivas. Como autor de “NUMELA: Neuromarketing Using Machine Learning for Effective Monetization Analytics”, Zabala ofrece un recurso técnico que no solo detalla la implementación de los modelos, sino que también proporciona un marco estratégico para traducir predicciones en resultados comerciales, desde aumentar conversiones en e-commerce hasta mejorar la retención en educación.
Las guías de código de NUMELA representan un avance significativo en la aplicación práctica de la inteligencia artificial, empoderando a profesionales y organizaciones para implementar soluciones predictivas basadas en datos y comportamiento. Al combinar precisión técnica con estrategias de monetización accionables, Zabala establece un estándar para la optimización de decisiones en múltiples industrias, demostrando cómo la fusión de machine learning y neuromarketing puede transformar la manera en que las empresas conectan con sus audiencias y maximizan sus resultados. Estas guías, disponibles para la comunidad técnica, posicionan a NUMELA como una metodología líder para enfrentar los desafíos empresariales del futuro con inteligencia y precisión.
